在自動化行業中,直線運動模組一直以來是用量最為龐大的一類電動執行單元。隨著自動化裝備的智能化程度的要求不斷提升,新一代智能電缸因其一體化的結構,優良的控制特性和綜合性能,將給自動化裝備產業帶來新的便利和價值。
什么是智能電缸?
智能電缸是集合了智能化伺服和驅控系統的電動執行單元。
和傳統的組合型的直線模組相比,智能電缸是機電一體化,高度集成的智能型電動執行單元。不僅能實現精確的定位和移載,更重要的是其對伺服和控制進行了優化,使得智能電缸在精度控制,運動特性,精密力控,安全性等方面比傳統“直線模組+伺服電機”的方式有著更卓越的性能。
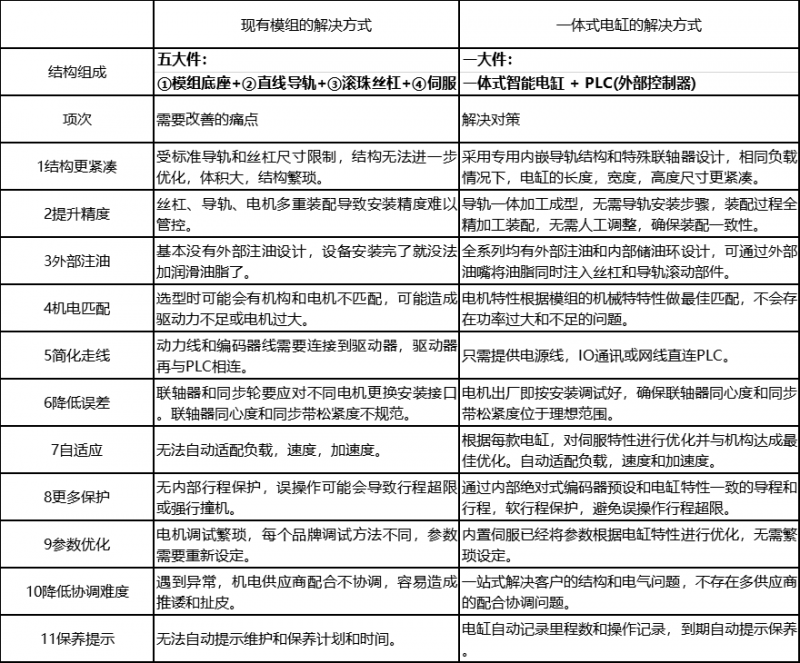
傳統模組的構成:①模組底座+②直線導軌+③滾珠絲杠+④伺服電機+⑤伺服驅動器 + PLC(外部控制器)
一體式智能電缸的構成:①智能電缸 + PLC(外部控制器)

銀光VINEX:不需要外置驅動器的新型智能電缸
VINEX是銀光著力打造的智能電缸新系列。VINEX采用銀光一體式內嵌型導軌結構,將伺服電機,伺服驅控模塊集成于電缸內部。通過PC端控制軟件VINKO Motion可以對電缸進行設定和配置。
Vinex 推出有Vinex S系列和Vinex Q系列。
Vinex S系列為點位脈沖型電缸。可兼容PIO定位模式,脈沖模式和485通訊模式。Vinex Q系列為總線型電缸,可通過EtherCAT總線,實現與PLC的通訊控制,實現多軸聯機和總線控制。

VINEX智能電缸的主要優勢有:
節省空間和成本
一體式結構:一體式結構不僅提升了產品的重復定位精度和行走直線度,也大幅減少了電缸的外部尺寸,使得電缸結構更為緊湊。
無需外置驅動器:Vinex采用驅動控制集成設計,無需外置驅動器,通過電源線和通訊線纜即可驅動電缸。節省設備空間,大幅簡化走線和布線的成本。
無需位置傳感器:Vinex內置絕對式編碼器,兼具內部原點和軟限位控制,即時斷電也不會丟失數據。
使用更簡單,更智能化
點位預定義:通過VINKO Motion控制軟件可以預先設定運動點表,定義各點位的位置坐標,運行速度,加速度,減速度和定位寬度,通過PIO信號,即可便捷對電缸進行控制。總線型可通過PLC直接將坐標值或定位編號發送給電缸,對電缸進行定位控制。
拖動示教功能:通過控制軟件界面,可實現圖形化拖動示教功能,設定運動點位和參數。
運動參數自動優化:可根據負載自動優化伺服運動參數,抑制抖動和噪音,讓電缸達到最佳運動狀態。
過載過速保護:通過對每一款電缸進行負載,速度,加速度的限定,避免使用過程中的超載和超速現象。
自動保養提示
保養提示功能:可設定設備里程保養計劃,提醒用戶及時加注油脂,防止電缸在無油狀態下運行,延長使用壽命。
現有普通伺服模組和智能電缸的對比







